Transforming a Legacy Analytics Platform with AI-Driven Product Strategy
How I used agentic AI to migrate a legacy analytics platform into a unified MVP, without rebuilding it.
Migrate Without Rebuilding
The company shifted investment away from the legacy platform, but thousands of users still depended on it.
We couldn’t rebuild everything.
The real challenge wasn’t design. It was judgment.
What is the minimum system that preserves value, reduces friction, and enables migration—without over-investing in a platform the business is moving beyond?
I led product and UX strategy to answer that question.
Agentic AI became my operating system for discovery, decision-making, and system consolidation—transforming six fragmented modules into one unified experience.
AI-Augmented Discovery

Expert Judgment × AI Amplification
Before defining the MVP, I needed clarity on three things:
Traditional research would have taken months.
I built an agentic discovery system instead.
It synthesized signals across:
• User Research
• Customer Conversations
• Operational Data
• Market Intelligence
AI surfaced patterns across years of data, compressing months of discovery into days and increasing confidence in product decisions.
AI didn’t make the decisions. It made the decisions clear.
Agentic AI Discovery Engine
AI-accelerated discovery turned months of research into days, enabling faster, higher-confidence product decisions.
SOURCES

Market Research
Consulting and academic

Dovetail
Legacy feedback

Gong
Customer calls

Salesforce
Account signals

Jira
Tickets and bugs

Chief Product Officer Strategy
Talks, notes, docs

Sharepoint sites / Notes
Strategy outlines

Accessibility Rules
WCAG, internal standards
AI Synthesis Agents
Voice of the Customer Agent
Dovetail feedback signals
Legacy Persona Research
Gong customer calls
Salesforce account data
Jira Ticket Agent
Cross reference open tickets to strategic initiative.
Strategy Agent
Distills CPO strategy inputs
Market Research Agent
Aggregates research evidence
Literature Reviews as Artifacts
Design Agent
Applies usability heuristics to product design
Validates design system against WCAG rules
Design System Semantics (Tokens)
Human Judgement and expertise
DECISION ARTIFACTS
Persistent Pain Signals
SWP User Journey Map
Use Case Library
(normalized)
Strategy Principles & Constraints
Market Validation Summary
Consolidation Opportunities
MVP Scope Proposal
Risks & Tradeoffs
Information Architecture & Labeling System
High Fidelity Prototypes
PRODUCT STRATEGY
OUTCOMES
Six Month Roadmap
MVP Scope Locked
Flat Navigation Direction
Global Filter Model
Module Consolidation Plan
AI Insight Layer Concept
AI Search & Dashboard Generation Concept
Synthesizing these signals revealed a structural pattern in the legacy platform that fundamentally changed the MVP strategy.
The Structural Insight
When I synthesized signals across research, customer conversations, and operational data, a clear pattern emerged:
The problem wasn’t missing features. It was structural fragmentation.
Six independent modules were solving variations of the same underlying question—how to understand labor market signals and turn them into decisions.
Users weren’t navigating workflows. They were navigating architecture.
The system had been designed around features, not decisions.
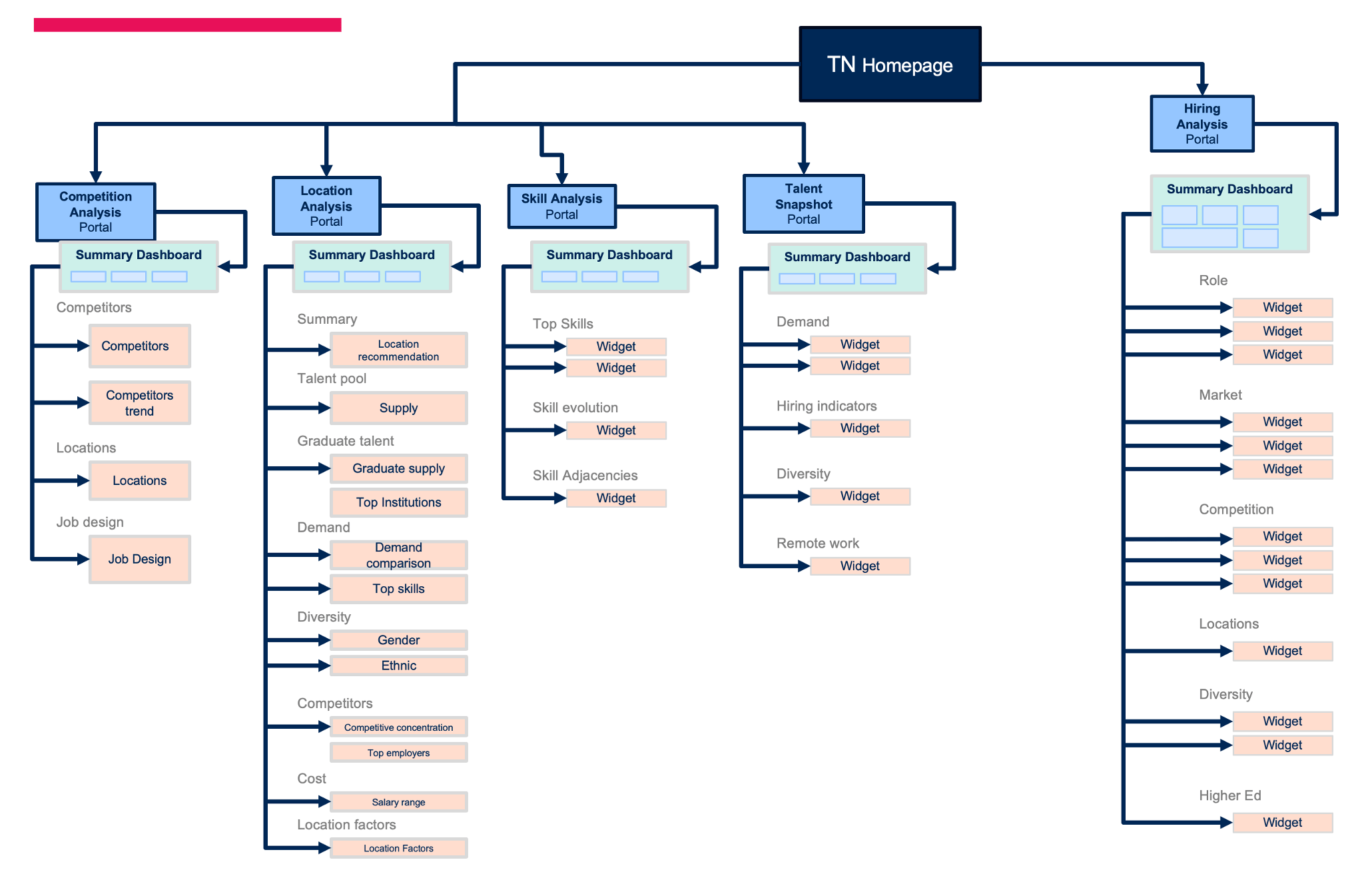
Legacy: 6 Independent Modules


The TalentNeuron legacy platform was structured around six separate modules. Each module was designed to address specific workforce planning use cases, operating largely independently from one another.
New Platform Architecture
Once the fragmentation was clear, the solution wasn’t to rebuild modules, it was to redesign the system.
Instead of navigating across tools, users would interact with a unified intelligence engine—surfacing insights dynamically based on the question they were trying to answer.
At the core was a shared intelligence layer: roles, skills, locations, employers, and market signals.
These were no longer duplicated across modules—they became a connected system powering every analysis.
From this layer, the platform could generate:
• role insights
• location comparisons
• competitive signals
• workforce planning perspectives
without requiring users to move between disconnected workflows.
The system shifted from modules to questions.
The result: a platform designed around decisions—not features.
AI-Enabled Intelligence Layer
While the unified architecture simplified the platform structurally, AI was introduced to fundamentally improve how users interact with labor market data.
Rather than generating new information, the AI layer was designed to orchestrate insights from the platform’s governed data lake.
This distinction was critical. Every insight surfaced by the system remained grounded in verified platform data.
Three capabilities enabled this experience.
Together, these capabilities transform the platform from a static analytics tool into an adaptive intelligence system capable of guiding workforce decisions.
Defining the MVP
With the new architecture established, the next step was determining what capabilities needed to exist in the first version of the platform.
The goal was not to recreate the legacy system.
The goal was to preserve the core analytical value required for users to successfully migrate to the new platform.
Using the consolidated use case library generated during discovery, I evaluated which capabilities were essential for supporting the most common workforce intelligence workflows.
The resulting MVP preserved approximately 60% of legacy use cases, focusing on the analyses that users relied on most frequently.
Several key design principles guided these decisions.
Eliminating Insight Duplication
One of the biggest issues in the legacy platform was duplicated insights appearing across multiple modules. Location analysis was a clear example, with variations of similar widgets spread across four different modules.
Although the data was accurate, users often had to search across modules to find the specific version of the insight they remembered. This created unnecessary cognitive load and navigation confusion.
To address this, the new platform established a simple rule: each insight has a single authoritative location in the system.
Insights are now organized around the entities they describe, such as roles, locations, employers, and skills, rather than the modules that originally contained them.
Strategic Scope Discipline
Capabilities that required significant engineering investment or aligned more closely with the company’s future Strategic Workforce Planning roadmap were intentionally excluded from the MVP and documented for future initiatives.
The result was a streamlined platform capable of supporting the majority of real user workflows while remaining aligned with the company’s broader strategic priorities.
Outcome and Product Impact
The final deliverable was a high-fidelity prototype of the Market Intelligence MVP designed to enable a smooth transition from the legacy platform.
The new system preserved approximately 60% of legacy use cases, focusing on the analyses users relied on most frequently while removing structural complexity that had accumulated over time.
By consolidating duplicated workflows and organizing insights around shared labor market entities, the platform significantly simplified how users navigate and explore workforce intelligence.
The introduction of AI Smart Search and AI-assembled dashboards further improved usability by allowing users to generate relevant analyses directly from their questions rather than navigating across modules.
Most importantly, the solution aligned with the company’s broader strategic direction.
It provided a streamlined migration path for existing users while allowing the organization to focus its primary investment on the emerging Strategic Workforce Planning platform.
This project demonstrated how AI-enabled product strategy can accelerate discovery, strengthen product decisions, and enable confident platform transformation.
Product Strategy Leadership

•AI-Enabled UX Systems

© 2026 Daniel Merino
Product & Ux Strategy
Transforming a Legacy Analytics Platform with AI-Driven Product Strategy
How I used agentic AI to migrate a legacy analytics platform into a unified MVP, without rebuilding it.
Migrate Without Rebuilding
The company shifted investment away from the legacy platform, but thousands of users still depended on it.
We couldn’t rebuild everything.
The real challenge wasn’t design. It was judgment.
What is the minimum system that preserves value, reduces friction, and enables migration—without over-investing in a platform the business is moving beyond?
I led product and UX strategy to answer that question.
Agentic AI became my operating system for discovery, decision-making, and system consolidation—transforming six fragmented modules into one unified experience.
AI-Augmented Discovery

Expert Judgment × AI Amplification
Before defining the MVP, I needed clarity on three things:
Traditional research would have taken months.
I built an agentic discovery system instead.
It synthesized signals across:
• User Research
• Customer Conversations
• Operational Data
• Market Intelligence
AI surfaced patterns across years of data, compressing months of discovery into days and increasing confidence in product decisions.
AI didn’t make the decisions. It made the decisions clear.
Agentic AI Discovery Engine
AI-accelerated discovery turned months of research into days, enabling faster, higher-confidence product decisions.
SOURCES

Market Research
Consulting and academic

Dovetail
Legacy feedback

Gong
Customer calls

Salesforce
Account signals

Jira
Tickets and bugs

Chief Product Officer Strategy
Talks, notes, docs

Sharepoint sites / Notes
Strategy outlines

Accessibility Rules
WCAG, internal standards
AI Synthesis Agents
Voice of the Customer Agent
Dovetail feedback signals
Legacy Persona Research
Gong customer calls
Salesforce account data
Jira Ticket Agent
Cross reference open tickets to strategic initiative.
Strategy Agent
Distills CPO strategy inputs
Market Research Agent
Aggregates research evidence
Literature Reviews as Artifacts
Design Agent
Applies usability heuristics to product design
Validates design system against WCAG rules
Design System Semantics (Tokens)
Human Judgement and expertise
DECISION ARTIFACTS
Persistent Pain Signals
SWP User Journey Map
Use Case Library
(normalized)
Strategy Principles & Constraints
Market Validation Summary
Consolidation Opportunities
MVP Scope Proposal
Risks & Tradeoffs
Information Architecture & Labeling System
High Fidelity Prototypes
PRODUCT STRATEGY
OUTCOMES
Six Month Roadmap
MVP Scope Locked
Flat Navigation Direction
Global Filter Model
Module Consolidation Plan
AI Insight Layer Concept
AI Search & Dashboard Generation Concept
Synthesizing these signals revealed a structural pattern in the legacy platform that fundamentally changed the MVP strategy.
The Structural Insight
When I synthesized signals across research, customer conversations, and operational data, a clear pattern emerged:
The problem wasn’t missing features. It was structural fragmentation.
Six independent modules were solving variations of the same underlying question—how to understand labor market signals and turn them into decisions.
Users weren’t navigating workflows. They were navigating architecture.
The system had been designed around features, not decisions.
Legacy: 6 Independent Modules


The TalentNeuron legacy platform was structured around six separate modules. Each module was designed to address specific workforce planning use cases, operating largely independently from one another.
New Platform Architecture
Once the fragmentation was clear, the solution wasn’t to rebuild modules, it was to redesign the system.
Instead of navigating across tools, users would interact with a unified intelligence engine—surfacing insights dynamically based on the question they were trying to answer.
At the core was a shared intelligence layer: roles, skills, locations, employers, and market signals.
These were no longer duplicated across modules—they became a connected system powering every analysis.
From this layer, the platform could generate:
• role insights
• location comparisons
• competitive signals
• workforce planning perspectives
without requiring users to move between disconnected workflows.
The system shifted from modules to questions.
The result: a platform designed around decisions—not features.
AI-Enabled Intelligence Layer
While the unified architecture simplified the platform structurally, AI was introduced to fundamentally improve how users interact with labor market data.
Rather than generating new information, the AI layer was designed to orchestrate insights from the platform’s governed data lake.
This distinction was critical. Every insight surfaced by the system remained grounded in verified platform data.
Three capabilities enabled this experience.
Together, these capabilities transform the platform from a static analytics tool into an adaptive intelligence system capable of guiding workforce decisions.
Defining the MVP
With the new architecture established, the next step was determining what capabilities needed to exist in the first version of the platform.
The goal was not to recreate the legacy system.
The goal was to preserve the core analytical value required for users to successfully migrate to the new platform.
Using the consolidated use case library generated during discovery, I evaluated which capabilities were essential for supporting the most common workforce intelligence workflows.
The resulting MVP preserved approximately 60% of legacy use cases, focusing on the analyses that users relied on most frequently.
Several key design principles guided these decisions.
Eliminating Insight Duplication
One of the biggest issues in the legacy platform was duplicated insights appearing across multiple modules. Location analysis was a clear example, with variations of similar widgets spread across four different modules.
Although the data was accurate, users often had to search across modules to find the specific version of the insight they remembered. This created unnecessary cognitive load and navigation confusion.
To address this, the new platform established a simple rule: each insight has a single authoritative location in the system.
Insights are now organized around the entities they describe, such as roles, locations, employers, and skills, rather than the modules that originally contained them.
Strategic Scope Discipline
Capabilities that required significant engineering investment or aligned more closely with the company’s future Strategic Workforce Planning roadmap were intentionally excluded from the MVP and documented for future initiatives.
The result was a streamlined platform capable of supporting the majority of real user workflows while remaining aligned with the company’s broader strategic priorities.
Outcome and Product Impact
The final deliverable was a high-fidelity prototype of the Market Intelligence MVP designed to enable a smooth transition from the legacy platform.
The new system preserved approximately 60% of legacy use cases, focusing on the analyses users relied on most frequently while removing structural complexity that had accumulated over time.
By consolidating duplicated workflows and organizing insights around shared labor market entities, the platform significantly simplified how users navigate and explore workforce intelligence.
The introduction of AI Smart Search and AI-assembled dashboards further improved usability by allowing users to generate relevant analyses directly from their questions rather than navigating across modules.
Most importantly, the solution aligned with the company’s broader strategic direction.
It provided a streamlined migration path for existing users while allowing the organization to focus its primary investment on the emerging Strategic Workforce Planning platform.
This project demonstrated how AI-enabled product strategy can accelerate discovery, strengthen product decisions, and enable confident platform transformation.
Product Strategy Leadership

•AI-Enabled UX Systems

© 2026 Daniel Merino
Product & Ux Strategy
Transforming a Legacy Analytics Platform with AI-Driven Product Strategy
How I used agentic AI to migrate a legacy analytics platform into a unified MVP, without rebuilding it.
Migrate Without Rebuilding
The company shifted investment away from the legacy platform, but thousands of users still depended on it.
We couldn’t rebuild everything.
The real challenge wasn’t design. It was judgment.
What is the minimum system that preserves value, reduces friction, and enables migration—without over-investing in a platform the business is moving beyond?
I led product and UX strategy to answer that question.
Agentic AI became my operating system for discovery, decision-making, and system consolidation—transforming six fragmented modules into one unified experience.
AI-Augmented Discovery

Expert Judgment × AI Amplification
Before defining the MVP, I needed clarity on three things:
Traditional research would have taken months.
I built an agentic discovery system instead.
It synthesized signals across:
• User Research
• Customer Conversations
• Operational Data
• Market Intelligence
AI surfaced patterns across years of data, compressing months of discovery into days and increasing confidence in product decisions.
AI didn’t make the decisions. It made the decisions clear.
Agentic AI Discovery Engine
AI-accelerated discovery turned months of research into days, enabling faster, higher-confidence product decisions.
SOURCES

Market Research
Consulting and academic

Dovetail
Legacy feedback

Gong
Customer calls

Salesforce
Account signals

Jira
Tickets and bugs

Chief Product Officer Strategy
Talks, notes, docs

Sharepoint sites / Notes
Strategy outlines

Accessibility Rules
WCAG, internal standards
AI Synthesis Agents
Voice of the Customer Agent
Dovetail feedback signals
Legacy Persona Research
Gong customer calls
Salesforce account data
Jira Ticket Agent
Cross reference open tickets to strategic initiative.
Strategy Agent
Distills CPO strategy inputs
Market Research Agent
Aggregates research evidence
Literature Reviews as Artifacts
Design Agent
Applies usability heuristics to product design
Validates design system against WCAG rules
Design System Semantics (Tokens)
Human Judgement and expertise
DECISION ARTIFACTS
Persistent Pain Signals
SWP User Journey Map
Use Case Library
(normalized)
Strategy Principles & Constraints
Market Validation Summary
Consolidation Opportunities
MVP Scope Proposal
Risks & Tradeoffs
Information Architecture & Labeling System
High Fidelity Prototypes
PRODUCT STRATEGY OUTCOMES
Six Month Roadmap
MVP Scope Locked
Flat Navigation Direction
Global Filter Model
Module Consolidation Plan
AI Insight Layer Concept
AI Search & Dashboard Generation Concept
Synthesizing these signals revealed a structural pattern in the legacy platform that fundamentally changed the MVP strategy.
The Structural Insight
When I synthesized signals across research, customer conversations, and operational data, a clear pattern emerged:
The problem wasn’t missing features. It was structural fragmentation.
Six independent modules were solving variations of the same underlying question—how to understand labor market signals and turn them into decisions.
Users weren’t navigating workflows. They were navigating architecture.
The system had been designed around features, not decisions.
Legacy: 6 Independent Modules


The TalentNeuron legacy platform was structured around six separate modules. Each module was designed to address specific workforce planning use cases, operating largely independently from one another.
New Platform Architecture
Once the fragmentation was clear, the solution wasn’t to rebuild modules, it was to redesign the system.
Instead of navigating across tools, users would interact with a unified intelligence engine—surfacing insights dynamically based on the question they were trying to answer.
At the core was a shared intelligence layer: roles, skills, locations, employers, and market signals.
These were no longer duplicated across modules—they became a connected system powering every analysis.
From this layer, the platform could generate:
• role insights
• location comparisons
• competitive signals
• workforce planning perspectives
without requiring users to move between disconnected workflows.
The system shifted from modules to questions.
The result: a platform designed around decisions—not features.
AI-Enabled Intelligence Layer
While the unified architecture simplified the platform structurally, AI was introduced to fundamentally improve how users interact with labor market data.
Rather than generating new information, the AI layer was designed to orchestrate insights from the platform’s governed data lake.
This distinction was critical. Every insight surfaced by the system remained grounded in verified platform data.
Three capabilities enabled this experience.
Together, these capabilities transform the platform from a static analytics tool into an adaptive intelligence system capable of guiding workforce decisions.
Defining the MVP
With the new architecture established, the next step was determining what capabilities needed to exist in the first version of the platform.
The goal was not to recreate the legacy system.
The goal was to preserve the core analytical value required for users to successfully migrate to the new platform.
Using the consolidated use case library generated during discovery, I evaluated which capabilities were essential for supporting the most common workforce intelligence workflows.
The resulting MVP preserved approximately 60% of legacy use cases, focusing on the analyses that users relied on most frequently.
Several key design principles guided these decisions.
Eliminating Insight Duplication
One of the biggest issues in the legacy platform was duplicated insights appearing across multiple modules. Location analysis was a clear example, with variations of similar widgets spread across four different modules.
Although the data was accurate, users often had to search across modules to find the specific version of the insight they remembered. This created unnecessary cognitive load and navigation confusion.
To address this, the new platform established a simple rule: each insight has a single authoritative location in the system.
Insights are now organized around the entities they describe, such as roles, locations, employers, and skills, rather than the modules that originally contained them.
Strategic Scope Discipline
Capabilities that required significant engineering investment or aligned more closely with the company’s future Strategic Workforce Planning roadmap were intentionally excluded from the MVP and documented for future initiatives.
The result was a streamlined platform capable of supporting the majority of real user workflows while remaining aligned with the company’s broader strategic priorities.
Outcome and Product Impact
The final deliverable was a high-fidelity prototype of the Market Intelligence MVP designed to enable a smooth transition from the legacy platform.
The new system preserved approximately 60% of legacy use cases, focusing on the analyses users relied on most frequently while removing structural complexity that had accumulated over time.
By consolidating duplicated workflows and organizing insights around shared labor market entities, the platform significantly simplified how users navigate and explore workforce intelligence.
The introduction of AI Smart Search and AI-assembled dashboards further improved usability by allowing users to generate relevant analyses directly from their questions rather than navigating across modules.
Most importantly, the solution aligned with the company’s broader strategic direction.
It provided a streamlined migration path for existing users while allowing the organization to focus its primary investment on the emerging Strategic Workforce Planning platform.
This project demonstrated how AI-enabled product strategy can accelerate discovery, strengthen product decisions, and enable confident platform transformation.
Product Strategy Leadership

•AI-Enabled UX Systems

© 2026 Daniel Merino
Product & Ux Strategy
Transforming a Legacy Analytics Platform with AI-Driven Product Strategy
How I used agentic AI to migrate a legacy analytics platform into a unified MVP, without rebuilding it.
Migrate Without Rebuilding
The company shifted investment away from the legacy platform, but thousands of users still depended on it.
We couldn’t rebuild everything.
The real challenge wasn’t design. It was judgment.
What is the minimum system that preserves value, reduces friction, and enables migration—without over-investing in a platform the business is moving beyond?
I led product and UX strategy to answer that question.
Agentic AI became my operating system for discovery, decision-making, and system consolidation—transforming six fragmented modules into one unified experience.
AI-Augmented Discovery

Expert Judgment × AI Amplification
Before defining the MVP, I needed clarity on three things:
Traditional research would have taken months.
I built an agentic discovery system instead.
It synthesized signals across:
• User Research
• Customer Conversations
• Operational Data
• Market Intelligence
AI surfaced patterns across years of data, compressing months of discovery into days and increasing confidence in product decisions.
AI didn’t make the decisions. It made the decisions clear.
Agentic AI Discovery Engine
AI-accelerated discovery turned months of research into days, enabling faster, higher-confidence product decisions.
SOURCES

Market Research
Consulting and academic

Dovetail
Legacy feedback

Gong
Customer calls

Salesforce
Account signals

Jira
Tickets and bugs

Chief Product Officer Strategy
Talks, notes, docs

Sharepoint sites / Notes
Strategy outlines

Accessibility Rules
WCAG, internal standards
AI Synthesis Agents
Voice of the Customer Agent
Dovetail feedback signals
Legacy Persona Research
Gong customer calls
Salesforce account data
Jira Ticket Agent
Cross reference open tickets to strategic initiative.
Strategy Agent
Distills CPO strategy inputs
Market Research Agent
Aggregates research evidence
Literature Reviews as Artifacts
Design Agent
Applies usability heuristics to product design
Validates design system against WCAG rules
Design System Semantics (Tokens)
Human Judgement and expertise
DECISION ARTIFACTS
Persistent Pain Signals
SWP User Journey Map
Use Case Library
(normalized)
Strategy Principles & Constraints
Market Validation Summary
Consolidation Opportunities
MVP Scope Proposal
Risks & Tradeoffs
Information Architecture & Labeling System
High Fidelity Prototypes
PRODUCT STRATEGY OUTCOMES
Six Month Roadmap
MVP Scope Locked
Flat Navigation Direction
Global Filter Model
Module Consolidation Plan
AI Insight Layer Concept
AI Search & Dashboard Generation Concept
Synthesizing these signals revealed a structural pattern in the legacy platform that fundamentally changed the MVP strategy.
The Structural Insight
When I synthesized signals across research, customer conversations, and operational data, a clear pattern emerged:
The problem wasn’t missing features. It was structural fragmentation.
Six independent modules were solving variations of the same underlying question—how to understand labor market signals and turn them into decisions.
Users weren’t navigating workflows. They were navigating architecture.
The system had been designed around features, not decisions.
Legacy: 6 Independent Modules


The TalentNeuron legacy platform was structured around six separate modules. Each module was designed to address specific workforce planning use cases, operating largely independently from one another.
New Platform Architecture
Once the fragmentation was clear, the solution wasn’t to rebuild modules, it was to redesign the system.
Instead of navigating across tools, users would interact with a unified intelligence engine—surfacing insights dynamically based on the question they were trying to answer.
At the core was a shared intelligence layer: roles, skills, locations, employers, and market signals.
These were no longer duplicated across modules—they became a connected system powering every analysis.
From this layer, the platform could generate:
• role insights
• location comparisons
• competitive signals
• workforce planning perspectives
without requiring users to move between disconnected workflows.
The system shifted from modules to questions.
The result: a platform designed around decisions—not features.
AI-Enabled Intelligence Layer
While the unified architecture simplified the platform structurally, AI was introduced to fundamentally improve how users interact with labor market data.
Rather than generating new information, the AI layer was designed to orchestrate insights from the platform’s governed data lake.
This distinction was critical. Every insight surfaced by the system remained grounded in verified platform data.
Three capabilities enabled this experience.
Together, these capabilities transform the platform from a static analytics tool into an adaptive intelligence system capable of guiding workforce decisions.
Defining the MVP
With the new architecture established, the next step was determining what capabilities needed to exist in the first version of the platform.
The goal was not to recreate the legacy system.
The goal was to preserve the core analytical value required for users to successfully migrate to the new platform.
Using the consolidated use case library generated during discovery, I evaluated which capabilities were essential for supporting the most common workforce intelligence workflows.
The resulting MVP preserved approximately 60% of legacy use cases, focusing on the analyses that users relied on most frequently.
Several key design principles guided these decisions.
Eliminating Insight Duplication
One of the biggest issues in the legacy platform was duplicated insights appearing across multiple modules. Location analysis was a clear example, with variations of similar widgets spread across four different modules.
Although the data was accurate, users often had to search across modules to find the specific version of the insight they remembered. This created unnecessary cognitive load and navigation confusion.
To address this, the new platform established a simple rule: each insight has a single authoritative location in the system.
Insights are now organized around the entities they describe, such as roles, locations, employers, and skills, rather than the modules that originally contained them.
Strategic Scope Discipline
Capabilities that required significant engineering investment or aligned more closely with the company’s future Strategic Workforce Planning roadmap were intentionally excluded from the MVP and documented for future initiatives.
The result was a streamlined platform capable of supporting the majority of real user workflows while remaining aligned with the company’s broader strategic priorities.
Outcome and Product Impact
The final deliverable was a high-fidelity prototype of the Market Intelligence MVP designed to enable a smooth transition from the legacy platform.
The new system preserved approximately 60% of legacy use cases, focusing on the analyses users relied on most frequently while removing structural complexity that had accumulated over time.
By consolidating duplicated workflows and organizing insights around shared labor market entities, the platform significantly simplified how users navigate and explore workforce intelligence.
The introduction of AI Smart Search and AI-assembled dashboards further improved usability by allowing users to generate relevant analyses directly from their questions rather than navigating across modules.
Most importantly, the solution aligned with the company’s broader strategic direction.
It provided a streamlined migration path for existing users while allowing the organization to focus its primary investment on the emerging Strategic Workforce Planning platform.
This project demonstrated how AI-enabled product strategy can accelerate discovery, strengthen product decisions, and enable confident platform transformation.
Product Strategy Leadership

•AI-Enabled UX Systems

© 2026 Daniel Merino
Product & Ux Strategy